
根据国家、省、市公共租赁住房相关规定,青岛市城阳区住房和城市建设管理局拟对以下公共租赁住房项目进行公开配租。现就具体事宜公告如下:
一、房源情况

二、配租范围
1.本次配租面向已取得《青岛市公共租赁住房准予登记通知书》且在有效期内的城阳区户籍家庭。已经实物配租家庭不在此配租范围。
2.拥有住房的申请家庭,其原有住房已列入房屋征收的不在本次配租范围。
3.生活无自理能力的一、二级精神、智力等重度残疾单身家庭;家庭全部成员不具有完全民事行为能力的。均不在本次实物配租范围。
三、租金标准
根据《关于调整公共租赁住房申请条件和保障标准等有关问题的通知》(青建房字〔2020〕19号)、《关于调整公共租赁住房申请条件和保障标准等有关问题的通知》(青建房字〔2020〕19号)、《关于调整公共租赁住房实物配租第一档租金标准有关问题的通知》(青建房字〔2021〕2号)、《关于实行公租房租赁补贴和实物配租差别化管理的通知》(青城住建发字〔2025〕709号)规定,配租家庭按照收入情况实施差别化租金标准。本次公共租赁住房配租房源市场租金及差别化租金根据《青岛市发展和改革委员会青岛市财政局 青岛市住房和城乡建设局关于城阳区天一仁和·悦湖锦府(3地块)项目公共租赁住房租金标准有关事项的通知》(青发改价格〔2026〕16号)规定,租金标准明细如下:
单位:元/月·平方米

配租家庭有原住房的,配租房屋面积与原有住房面积的差额部分按照公共租赁住房的租金标准缴纳房租,原住房面积按照市场租金标准缴纳。水、电、燃气、暖气、有线电视、电信、卫生、物业管理等相关费用由承租人按规定另行交纳。
四、配租流程
本次实物配租将按申请登记、信息核查、登记家庭信息公示、计分排序、计分排序名单公示、轮候选房的程序进行,选房顺序由打分排序顺序确定,不受报名顺序影响。
(一)申请登记
1.符合本次配租条件,且有配租意向的申请人持本人身份证(原件、复印件)、《青岛市公共租赁住房准予登记通知书》、和加分证明材料(原件、复印件)到户口所在地街道进行登记。如本人无法到现场需委托他人代为办理登记手续的,受托人应持公证部门生效的《授权委托书》和有关身份证明办理。
按照《青岛市公共租赁住房轮候排序实施方案》(青建房字〔2021〕48号)规定,加分的证明材料如下:(1)市总工会认定的市级及以上劳模家庭。(2)家庭成员中有经区(市)残联认定的残疾人,家庭成员中有多人残疾的,分值不累加;家庭成员一人有多类残疾的,以其中级别最高的计分;残疾军人已按照抚恤定补优抚对象加分的,不重复享受残疾群体加分。(3)市卫生计划部门认定的独生子女死亡后未再生育或合法收养子女的夫妻(女方年满49周岁),计划生育手术并发症一级人员;市卫生计划部门认定的独生子女伤、病残后未再生育或收养子女的夫妻(女方年满49周岁)、计划生育手术并发症二、三级人员。(4)享受医保大病保险或医疗救助群体(《青岛市定点机构医疗费用结算单》中有大病保险或医疗救助金额的及对应的发票),家庭成员有多人享有大病保险或医疗救助的,分值不累加。(5)经退役军人事务部门认定的抚恤定补优抚对象、烈士遗属、因公牺牲军人遗属、病故军人遗属家庭、现役军人、退役军人和其他优抚对象证明材料。
2.本次登记时间:
2026年3月5日至2026年3月6日(9:00-11:30,13:30-16:30);
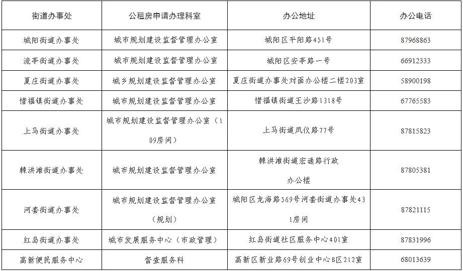
3.登记地点:

(二)公示
申请人应在规定的时间内进行登记,逾期未登记的视为自动放弃本次配租。申请人按规定办理登记后,现场领取《青岛市公共租赁住房项目登记回执》。登记期满后将于2026年3月17日至2026年3月18日在青岛市住房和城乡建设局官网、城阳区政务网对申请登记情况进行公示。
(三)计分排序
依据《青岛市公共租赁住房轮候排序实施方案》(青建房字〔2021〕48号)规定进行现场打分排序,计分排序结果将在各街道及全体申请人共同监督下,通过计算机软件系统计算产生,最终得分以计分排序日(2026年3月18日)时点计算。本次实物配租不设候补入围名单,统一按计分排序结果分数由高至低选房。
本次配租计分排序时间为2026年3月19日,在城阳区住房保障中心(城阳区中城路436号)五楼会议室进行。其结果将于2026年3月20日在青岛市住房和城乡建设局官网、城阳区政务网、城阳区各街道办事处对外公布。
(四)轮候选房
1.选房
2026年3月24日,根据计分排序顺序在城阳区住房保障中心(城阳区中城路436号)五楼会议室进行选房。本次配租对入围家庭将不区分人口户型,统一按照计分排序名单顺序依次选房,入围家庭现场选定配租房屋,并领取《青岛市公共租赁住房选房定位通知单》。
2.签订合同
实物配租家庭确定配租房屋后现场签订《城阳区公共租赁住房租赁合同》。各房源管理单位将签订的《城阳区公共租赁住房租赁合同》于5个工作日内报至城阳区住房服务保障中心的住房保障科201房间存档。
(五)注意事项
1.申请本次实物配租并且取得选房资格的家庭,因个人原因放弃选房或选房后不签订租赁合同或逾期不办理缴费、入住手续的家庭视为自动退出公共租赁住房实物配租保障,自放弃之日起,两年内不得再次申请实物配租。
2.《青岛市公共租赁住房资格准予登记通知书》有效期为一年,承租家庭应按期进行年审,未按规定时间参加审核的,按市场价缴纳房租,租金补贴停发并按规定时间腾退房屋。
五、监督举报电话
青岛市城阳区住房和城市建设管理局:87868999
青岛市城阳区住房保障服务中心:68007903
青岛市住房保障中心:82681116
青岛市城阳区住房和
城市建设管理局
2026年3月4日