11月1日起,免税店购物有新变化!

2025-10-30 18:22 来源:中国政府网
近日,财政部、商务部、文化和旅游部、海关总署、税务总局印发《关于完善免税店政策支持提振消费的通知》(以下简称《通知》),明确自2025年11月1日起完善免税店政策,旨在进一步发挥免税店政策支持提振消费的作用,引导海外消费回流,吸引外籍人员入境消费,促进免税商品零售业务健康有序发展。 
《通知》从以下四个方面完善了免税店政策:一是优化国内商品退(免)税政策管理,积极支持口岸出境免税店和市内免税店销售国产品,鼓励免税店引入更多能够体现中华优秀传统文化的特色优质产品,增加国产品在免税店的销售。二是进一步扩大免税店经营品类,将更多便于携带的消费品纳入经营范围,新增手机、微型无人机、运动用品、保健食品、非处方药、宠物食品等热销商品,丰富旅客购物选择。三是放宽免税店审批权限,下放口岸出境免税店设立、口岸出境免税店及口岸进境免税店经营主体确定方式变更等审批权限,优化口岸出境免税店、口岸进境免税店经营面积确定方式,支持地方因地制宜整合优化免税店布局。四是完善免税店便利化和监管措施,支持口岸出境免税店、口岸进境免税店和市内免税店提供网上预订服务,允许旅客在市内免税店预订后在口岸进境免税店提货,持续提升旅客免税购物体验。 
一起看原文↓
关于完善免税店政策支持提振消费的通知
财关税〔2025〕19号 
各省、自治区、直辖市、计划单列市财政厅(局)、商务主管部门、文化和旅游厅(局),海关总署广东分署、各直属海关,国家税务总局各省、自治区、直辖市、计划单列市税务局,新疆生产建设兵团财政局、商务局、文化体育广电和旅游局:
为进一步发挥免税店政策支持提振消费的作用,引导海外消费回流,吸引外籍人员入境消费,促进免税商品零售业务(以下称免税零售业务)健康有序发展,国务院决定完善免税店政策。现就有关事项通知如下: 
一、优化国内商品退(免)税政策管理,积极支持口岸出境免税店和市内免税店销售国产品 
(一)鼓励具有免税商品经营资质的企业和经国务院批准允许参与免税店经营的外商投资企业加大优质特色国内商品采购力度。有关企业采购国内商品,进入口岸出境免税店和市内免税店销售,视同出口,退(免)增值税、消费税。 
(二)进一步优化口岸出境免税店和市内免税店经营国内商品退(免)税监管和操作手续,便利国内商品进店销售。 
1.对于有关企业以含税价格统一采购并进入免税商品仓库专供口岸出境免税店和市内免税店销售的国内商品,海关按照免税商品进行监管,对已销售的国内商品,企业可向海关申请办理出口报关手续。 
2.有关企业按照规定,凭出口货物报关单、增值税专用发票、《税收缴款书(出口货物劳务)》等向主管出口退税的税务部门申请办理退税手续。退税率按照国家统一规定的出口退税率执行。 
3.口岸出境免税店和市内免税店经营国内商品具体监管和退税管理办法由海关总署会同财政部、税务总局另行制定。 
(三)优化国内商品通关流程,进入口岸出境免税店、市内免税店销售的国内商品为国内已上市销售的商品,应当符合国内经营有关规定,出境时按个人自用物品监管,无需出口检验检疫,报关时无需填写“检验检疫电子底账数据号”。 
(四)口岸出境免税店、市内免税店应加大对国产品的推介力度,提升国产品的影响力和吸引力,引入老字号产品、文创产品、非遗产品等能够体现中华优秀传统文化的特色优质产品,增加国产品在免税店的销售。口岸出境免税店、市内免税店用于销售国产品的经营面积原则上不少于其经营面积的四分之一。 
二、进一步扩大免税店经营品类,丰富旅客购物选择 
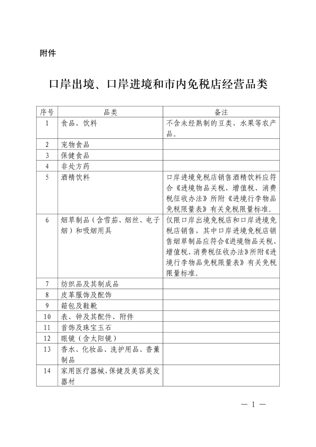
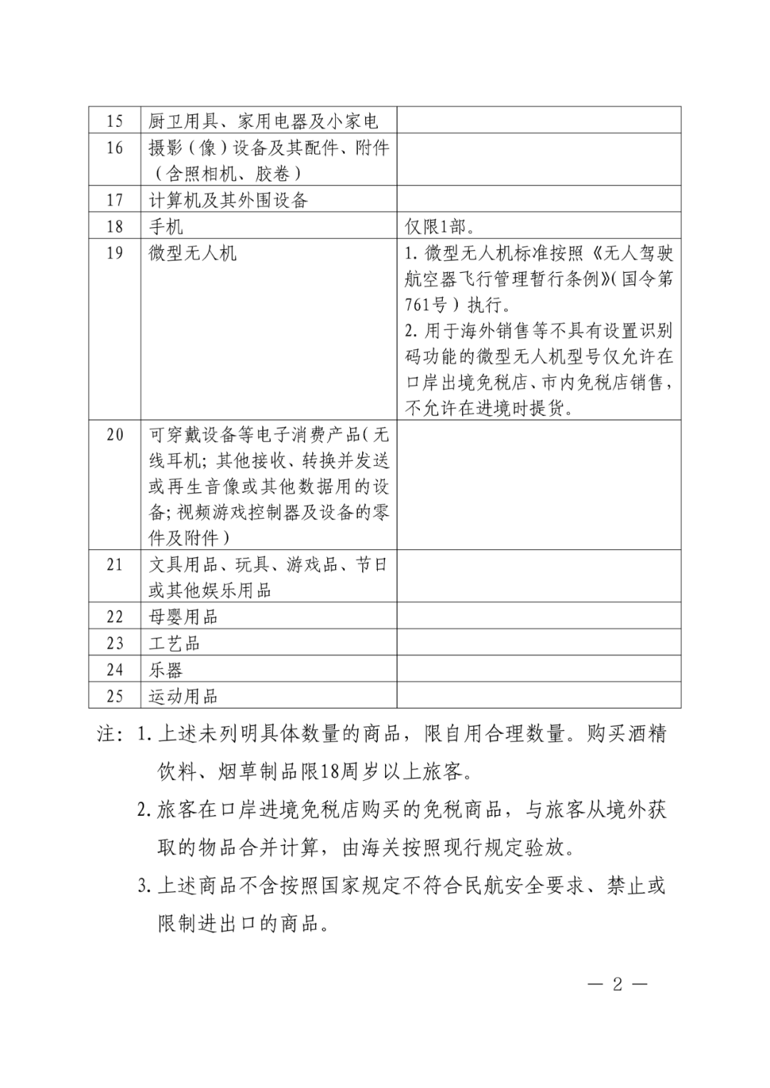
(一)进一步扩大口岸出境免税店、口岸进境免税店和市内免税店经营品类,新增手机、微型无人机、运动用品、保健食品、非处方药、宠物食品等商品。整合优化口岸出境免税店、口岸进境免税店和市内免税店经营品类清单。上述三类免税店具体经营品类见附件。 
(二)有关部门根据实际情况,优化进口免税商品监管方式,加快境外已上市热销商品在我国免税店的上架进度。 
(三)支持有关企业持续提升议价能力和经营水平,鼓励通过联合采购等方式,吸引更多国际品牌将最新商品、热销商品等投入我国免税店销售,扩大免税店实际销售商品种类。 
三、放宽免税店审批权限,支持地方因地制宜整合优化免税店布局 
(一)下放口岸出境免税店设立、口岸出境免税店及口岸进境免税店经营主体确定方式变更等审批权限。 
1.省(自治区、直辖市、计划单列市)人民政府(含新疆生产建设兵团)统筹安排本地区口岸出境免税店的布局和建设。设立口岸出境免税店由口岸所在地省级财政部门会同商务、文化和旅游、海关、税务等部门审批。 
2.在同一口岸既有口岸出境免税店又有口岸进境免税店,可分别进行招标。如果不具备招标条件,比如在出入境客流量较小、经营面积有限等特殊情况下,应由省级财政部门会同商务、文化和旅游、海关、税务等部门核准,参照《中华人民共和国政府采购法》规定的竞争性谈判等其他方式确定经营主体。 
3.中国民用航空局直属机场的口岸出境免税店设立、口岸出境免税店及口岸进境免税店经营主体确定方式变更等事宜仍按原有规定执行。 
4.经营主体确定后,向财政部等有关部门备案、向海关申请办理免税店经营许可等事宜仍按原有规定执行。 
(二)优化口岸出境免税店、口岸进境免税店经营面积确定方式。 
1.口岸出境免税店、口岸进境免税店经营面积由招标人或口岸业主与经营主体协商确定,但须符合海关监管要求。 
2.口岸出境免税店、口岸进境免税店经营期间,需变更经营面积的,由招标人或口岸业主与经营主体协商确定后,再由经营主体提出申请报海关核准。 
(三)省级财政部门应会同商务、文化和旅游、海关、税务等部门,结合出入境旅客流量、旅游业发展状况等因素,因地制宜整合优化免税店布局,开发具有地域特色的主题购物场景,持续改善和提升免税店形象,推动免税店吸引入境消费。 
四、完善免税店便利化和监管措施,持续提升旅客免税购物体验 
(一)支持口岸出境免税店、口岸进境免税店和市内免税店提供网上预订服务。 
1.旅客可根据出入境行程安排,提前在口岸出境免税店、口岸进境免税店和市内免税店网上窗口预订免税商品。 
2.有关免税店根据旅客出入境时间准备货物,旅客本人凭出入境有效证件及购物凭证等,按规定前往相应的口岸出境免税店、口岸进境免税店或免税商品提货点提货。 
(二)允许旅客在市内免税店预订后在口岸进境免税店提货。对于市内免税店所在城市有口岸进境免税店的,旅客在市内免税店预订后,进境时在口岸进境免税店付款提货,视为在口岸进境免税店购物,按口岸进境免税店有关政策规定执行。 
(三)有关部门和免税商品经营企业持续优化免税购物流程,提升便利化水平,充分满足旅客免税购物的消费需求,并加强对免税商品的监管,维护市场秩序,保障消费者权益。 
五、组织实施 
(一)财政部会同有关部门加强统筹协调,推动有关政策尽快落地见效。商务部、文化和旅游部开展国货“潮品”品牌推介,做好国产品直接进店销售、网上订购免税商品等措施的宣介工作。海关总署组织做好免税商品通关、监管等工作。税务总局组织做好退税等工作。 
(二)免税店所在地省级人民政府作为本地区免税店监督管理工作的责任主体,应加大对本地区免税店有关工作组织实施力度,持续发挥免税店政策促消费作用,并做好风险防控。 
(三)本通知自2025年11月1日起施行。《财政部 商务部 海关总署 国家税务总局 国家旅游局关于印发〈口岸进境免税店管理暂行办法〉的通知》(财关税〔2016〕8号)等有关政策文件与本通知不一致的内容,以本通知为准。 
附件:口岸出境、口岸进境和市内免税店经营品类 
财政部 商务部 文化和旅游部
海关总署 税务总局
2025年10月29日

 

相关新闻
平台集群 : 青岛网络广播电视台 - 爱青岛手机客户端