冲上热搜!多家银行公告:开展清理

2025-10-17 13:54 来源:爱青岛
近日,多家银行发布公告称,将对长期不动户进行清理,包括个人长期不动户和单位长期不动户。10月17日,相关话题冲上微博热搜高位。
 
图片
 
各家银行对长期不动户的认定标准有所不同,但普遍针对低余额、长期无主动交易的账户。
 
多家银行表示,若消费者需继续使用在清理范围内的账户,需在规定时间内及时进行动账交易或到银行网点激活账户,对于不再继续使用的账户,可及时进行销户处理。
 
 多家银行将开展账户清理 
 
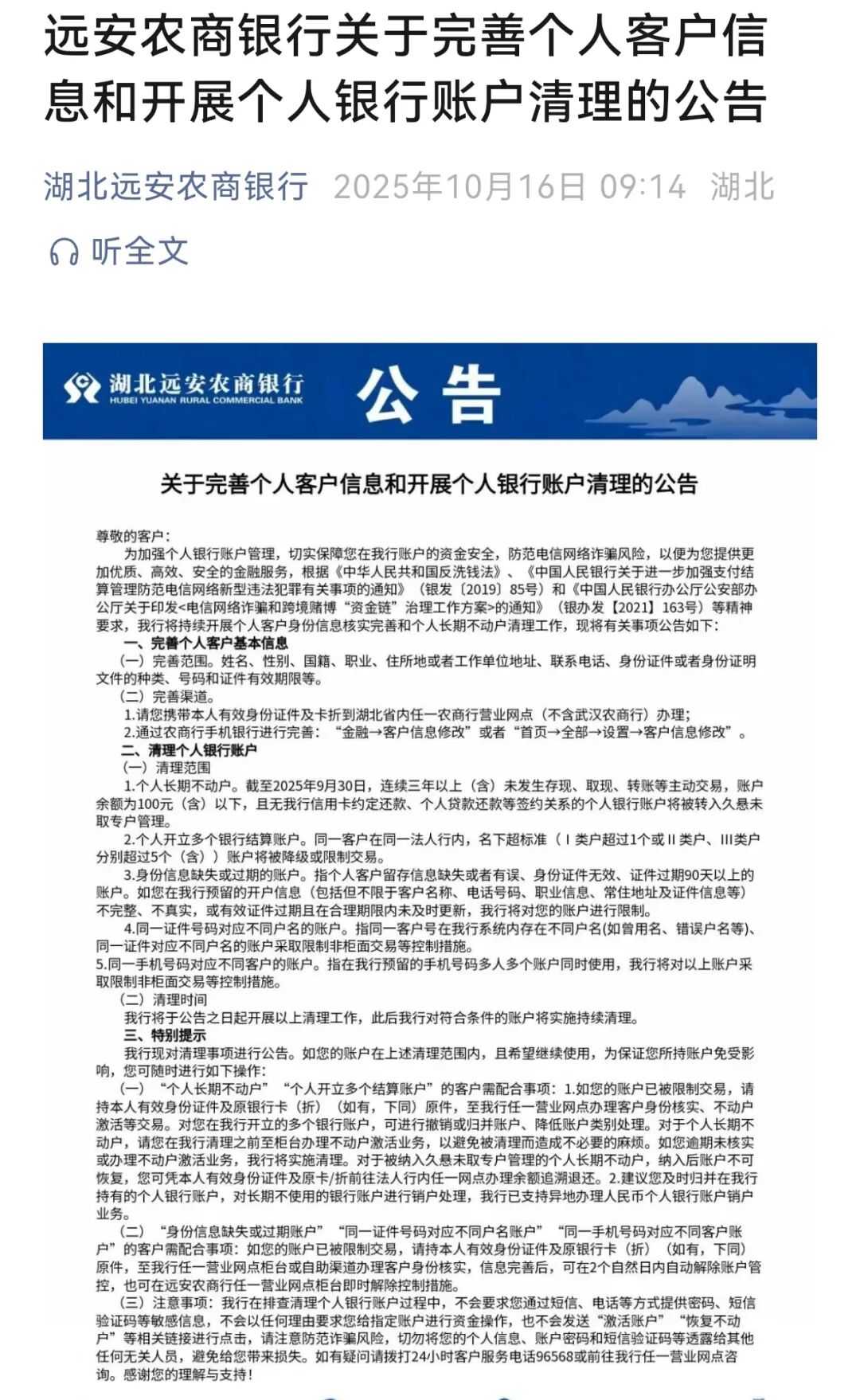
10月16日,湖北远安农商银行发布公告称,将开展个人银行账户清理,包括个人长期不动户、个人开立多个银行结算账户、身份信息缺失或过期的账户等。
 
图片
来源:“湖北远安农商银行”微信公众号
据记者不完全统计,近日,还有多家银行发布类似公告,将对长期不动户进行清理,包括个人长期不动户和单位长期不动户。比如,贵安发展村镇银行公告称,将对一年内未发生收付活动(不包括结息等非客户主动发生的业务)且未欠该行债务的单位银行结算账户进行清理。
同时,一些银行对长期不动户认定标准进行了调整。
兴业银行近日发布公告称,调整前,该行长期不动户认定标准为账户余额100元(含)以下,无该行个人贷款还款、代销基金产品、理财产品、三方存管等签约关系且账户连续180天(含)以上未发生任何非结息交易的个人人民币银行结算账户(金融社保卡、公积金卡除外)。
“调整后,纳入长期不动户治理的账户范围更小。”兴业银行表示,调整后,该行长期不动户认定标准为账户余额10元(含)以下,无该行个人贷款还款、代销基金产品、理财产品、三方存管等签约关系且账户连续365天(含)以上未发生任何非结息交易的个人人民币银行结算账户(金融社保卡、公积金卡除外)。从10月15日起,兴业银行按照调整后的认定标准每日滚动管控符合条件的账户。
 定期关注整理个人账户 
近年来,多家银行持续对睡眠账户、长期不动户等进行清理。业内人士表示,此举有助于加强个人及单位的银行账户管理,保障客户账户与资金安全,防范电信网络诈骗风险。
业内人士建议,消费者应定期关注、整理本人所持有的各类银行卡,及时注销长期不用的银行卡。消费者可通过云闪付App“一键查卡”服务功能,查询名下银行卡账户。
综合看,各家银行对长期不动户的认定标准并不完全一致,消费者若不能确认相关银行账户是否在清理范围内,需进一步向银行进行查询。
银行在清理长期不动户的过程中,客户可根据自身需求,选择继续使用账户或销户等。比如,兴业银行提示,如银行账户属于长期不动户认定范围但仍需使用的,客户需在该行管控之前任意办理一笔存取现、消费或转账业务,避免账户被限制使用造成不必要的麻烦。若账户已被限制使用,客户可持本人有效身份证件及银行卡(折),至该行网点进行客户身份核实,或通过手机银行重新激活使用。
此外,多家银行还提示,银行在清理长期不动户过程中不会要求客户通过短信、电话等任何方式提供密码、短信验证码等敏感信息,不会发送与账户销户、销户清理等相关的手机链接,也不会以任何理由要求客户给指定账户进行资金操作。
相关新闻
平台集群 : 青岛网络广播电视台 - 爱青岛手机客户端