青岛人注意!琴岛通这一网点即日起停业

2025-10-15 13:29 来源:爱青岛

今天(15日)上午,

“琴岛通卡”微信公众号发布公告,

琴岛通福州南路客服网点

即日起停止营业

 

wechat_2025-10-15_124841_846.png

尊敬的客户,琴岛通福州南路客服网点即日起停止营业(地址:福州南路40号 日照银行市南支行)。办理琴岛通业务可到青岛市政务服务中心琴岛通柜台(地址:福州南路17号青岛市民中心1楼税务大厅)步行820米可达。

 

您也可以使用带有NFC功能的手机下载“琴岛通”APP,在线办理琴岛通卡充值、扫码乘车、老年卡、学生卡及献血荣誉卡申领、开具电子发票等业务。

更多信息,欢迎拨打客服电话0532-83089999进行咨询。

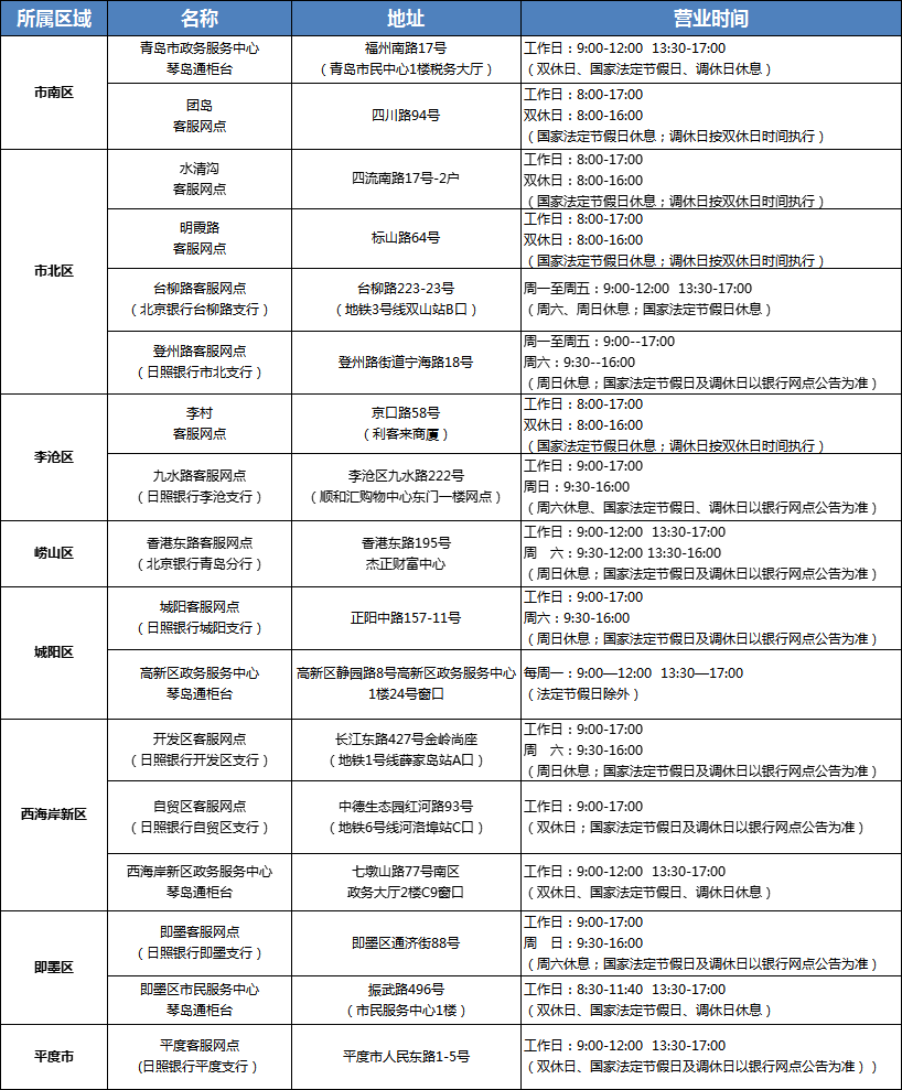
琴岛通客服网点

(点击放大查看)

 

图片

 

相关新闻
平台集群 : 青岛网络广播电视台 - 爱青岛手机客户端