金价,再创历史新高!

2025-03-19 14:10 来源:爱青岛
国际金价周二再创收盘历史新高。纽商所交投最活跃的4月黄金期价较前一个交易日上涨1.15%,报3040.80美元/盎司。金价上涨的主要原因仍然是美国总统特朗普关税政策引发经济担忧,使得投资者持续买入黄金避险。

 

 国内金饰价格一度涨至每克910元‍‍‍‍‍‍‍‍‍‍‍ 

 

国内黄金市场反应迅速,品牌足金饰品价格一度涨至每克910元。而在深圳水贝市场,足金饰品金价也达到每克706元左右。

 

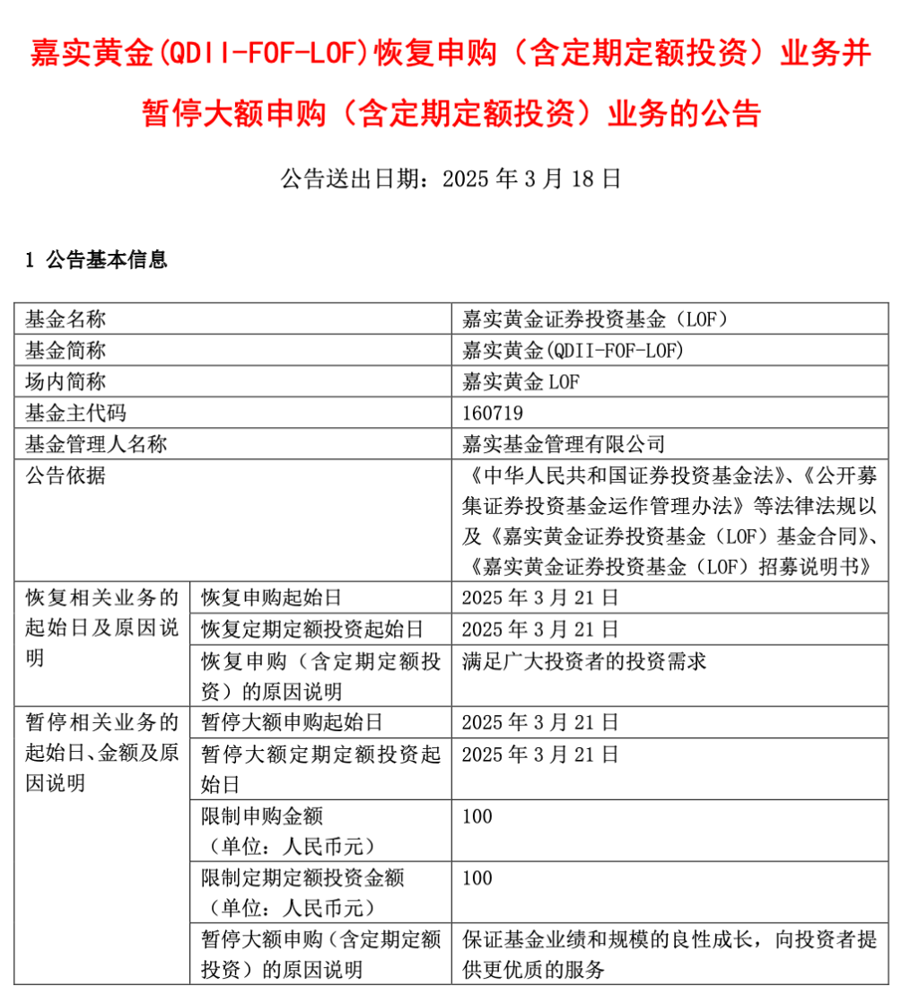
另外,嘉实黄金LOF3月18日宣布,自2025年3月21日起对基金的申购(含定期定额投资)业务限额进行调整,限购金额不超过100元。该基金自2月6日起一度暂停申购业务。
 
图片
 
事实上,嘉实黄金LOF并非第一只限购的黄金主题基金。此前3月6日,汇添富黄金及贵金属(QDII-LOF-FOF)也公告称,自2025年3月7日起对基金的申购(含定期定额投资)业务限额进行调整,限购金额不超过1万元。
 
 业内:金价短期波动可能增加 
新湖研究所副所长、高级黄金投资分析师李明玉分析称,短期来看,本周包括美联储、日本央行以及欧央行高管等都将发表讲话,叠加当前金价重临3000美元关口存在部分获利了结需求,金价波动可能增加。中长期来看,央行购金具有持续性,叠加全球货币的泛滥,将继续支撑金价中枢上行,后续黄金可能仍偏强。
 
渣打银行贵金属分析师库珀(Cooper)指出,黄金正在从“避险资产”升级为“新货币锚”,但需警惕COMEX库存高企引发的回调风险。若期货合约到期后跟风买盘撤离,金价可能面临大幅波动。
相关新闻
平台集群 : 青岛网络广播电视台 - 爱青岛手机客户端