2023年山东省重大项目名单出炉:青岛这些项目在列,涉及胶州湾第二海底隧道等

2023-01-20 21:02 来源:爱青岛

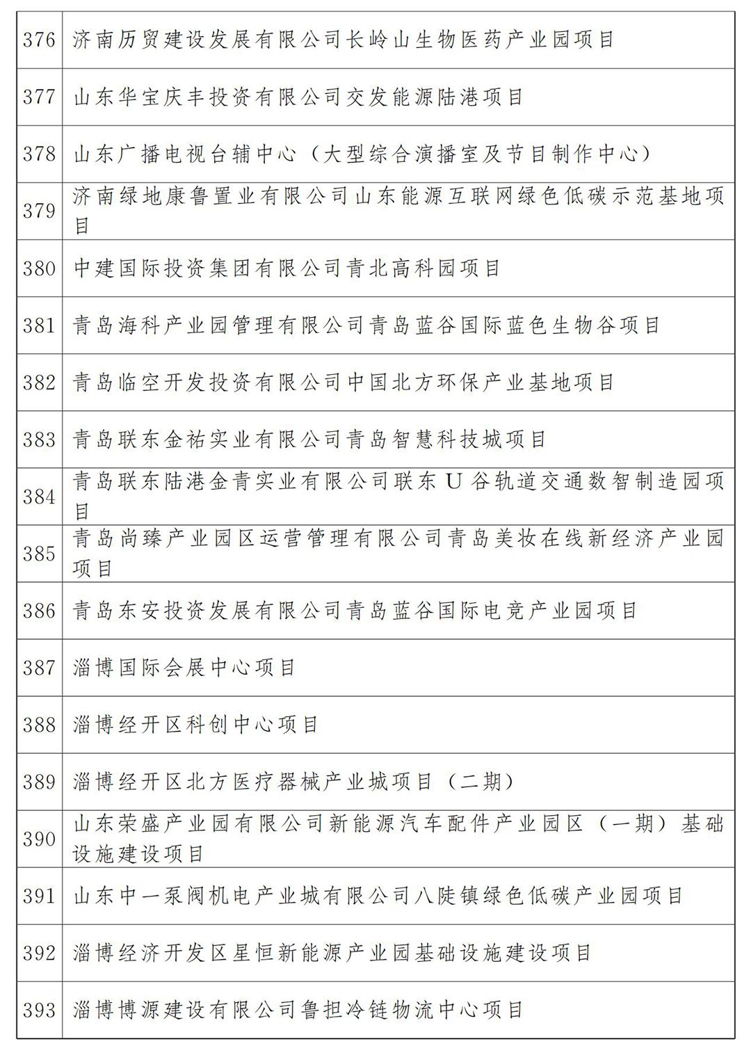
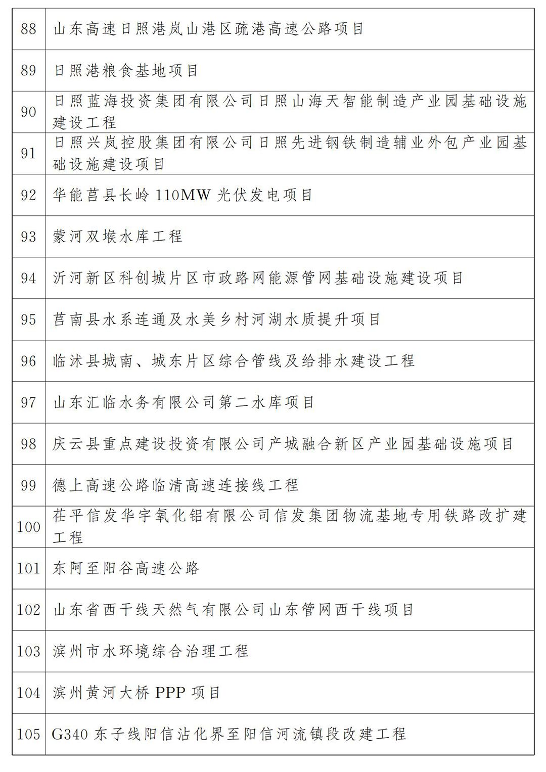
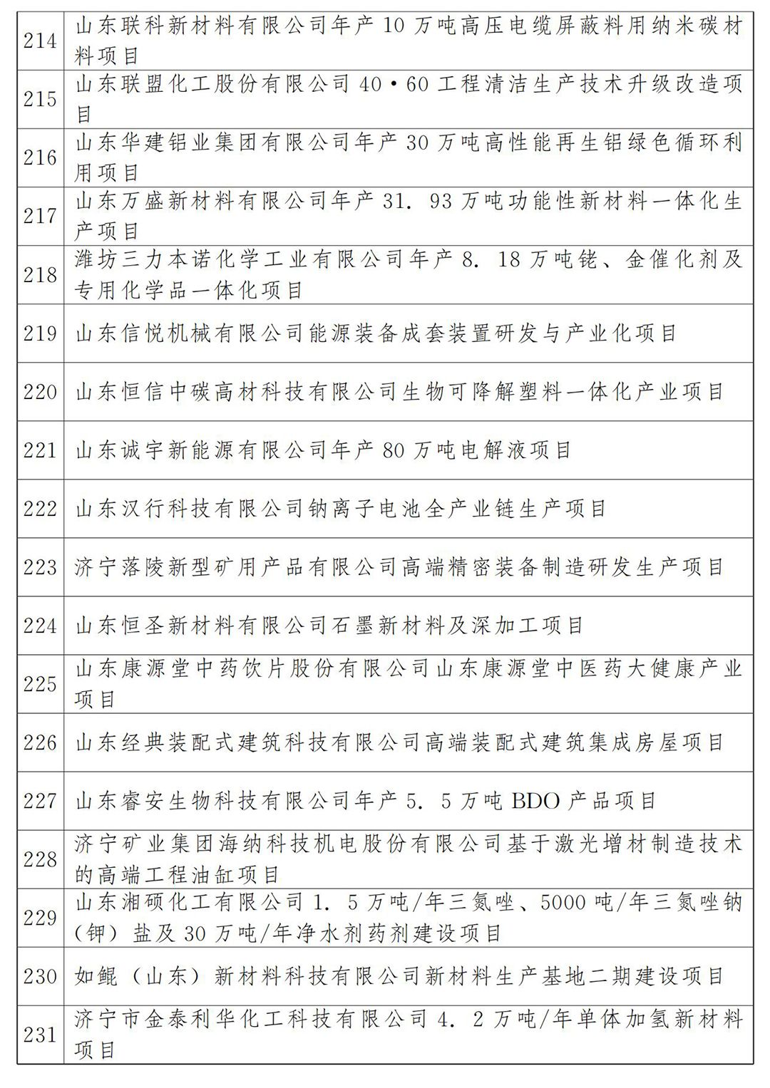
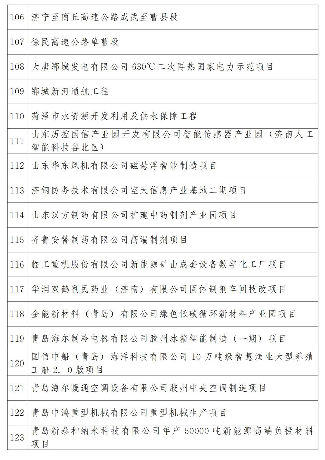
青岛广电·爱青岛1月20日讯 今天,山东省政府网站公布2023年省重大项目名单,包括525个省重大实施类项目、77个省重大准备类项目。

在525个省重大实施类项目中,青兰高速公路双埠至河套段改扩建工程、青岛地铁6号线一期工程、胶州湾第二海底隧道工程等在列。青岛光电产业园等项目列入省重大准备类项目。

点击图片查看更多内容

附2023年省重大项目名单:

相关新闻
平台集群 : 青岛网络广播电视台 - 爱青岛手机客户端