军校招生政审,完整攻略请收藏!(附政审表和填写说明)

2020-07-16 18:36 来源:北海舰队

报考军校的高中毕业生考生,除了高考成绩要达到录取分数线,还要参加各省军区招生办公室组织的政审、面试和体检。政审(全称为政治考核)作为其中一道关口,如果不过关,即使别的条件达到,也无法被录取。

近日,全国一些省份已展开军校招生政审工作,很多考生及家长给本平台致电,想知道政审具体有什么条件?政审表该如何填写?为此,黄埔君通过咨询招生工作人员和省军区系统负责政审工作的部门,为大家整理出了一份详尽的“军校招生政审攻略”,希望对广大考生有所帮助。

特别提醒:各地招生政策和要求可能不尽相同,提醒考生关注当地招生部门发布的通知,以及本平台近期发布的各省份军校招生信息。

  

政审组织程序和要点提示

政治考核工作由各省军区(卫戍区、警备区)招生工作办公室(以下简称省军区招生办)组织,省教育考试院协助,县(市、区)人民武装部(以下简称人武部)会同本级招生办公室、考生所在中学和考生户口所在地派出所组织实施。异地报考的考生,政治考核由报考所在地人武部负责,户籍所在地人武部配合。具体流程为:

1、高考结束后,符合政治考核基本条件的考生可到报考所在地人武部领取,或登录招生考试信息网站下载《军队院校招生普通中学高中毕业生政治考核表》(以下简称《政治考核表》),正反面打印,考生填写个人信息。

2、《政治考核表》由考生所在中学班主任签署意见,并加盖学校公章。如果是往届生,还需到教育机构、工作单位、考生所在村(居)委会签署意见。

3、考生户口所在地的乡(镇、街道)人武部和村(居)委会签署意见。

4、考生户口所在地派出所签署意见,并加盖派出所印章。

5、按规定时间上交至报考学校所在地县(市、区)人武部军事科。如果前面各项内容均为合格,一般情况下最终结论应为合格。

6、报考机要、技侦等特殊专业的考生,还要按要求进行其他方面的政治考核。

上图来源于中国民兵

  

军校招生政审的主要条件

■因散布有政治性问题的言论,撰写、编著、制作、发表、出版、传播有危害国家安全或者其他政治性问题的文章、著作、音像制品,编造或者传播有政治性问题的手机、互联网信息,或者参加法律禁止的政治性组织等,受过处罚的。
■组织、参加、支持民族分裂、暴力恐怖、宗教极端等非法组织的;组织、参加邪教、有害气功组织以及黑社会性质的组织,或者参与相关活动的;笃信宗教,拒不退出宗教组织或者继续参加宗教活动的。
■曾受到刑事处罚、行政拘留或者劳动教养、收容教养、收容教育的,涉嫌违法犯罪正在被调查处理或者被侦查、起诉、审判的;被开除公职、责令辞职、开除学籍,或者被开除党籍、留党察看、开除团籍的。
■与国(境)外政治背景复杂的组织或者人员联系,政治上可疑,被有关部门记录在案的;有涉及淫秽、暴力和非法组织标志等文身的。
■家庭成员、主要社会关系成员有危害国家安全行为受到刑事处罚或者正在被侦查、起诉、审判的,组织、参加、支持民族分裂、暴力恐怖、宗教极端等非法组织的,是邪教、有害气功组织或者黑社会性质的组织成员的。

  

政审表样表和填写说明

目前军队院校招生政治考核表没有完全统一的格式,黄埔一号对比多地政治考核表后,发现格式大同小异,故制作该样表,供广大考生及家长参考。《政治考核表》请到所在省(区市)教育考试院网站下载或到所在中学、县(市、区)人民武装部领取。需要特别指出的是,武装部是军校招生政审的牵头部门,考生在政审方面有任何疑问,都可以到当地武装部咨询。

附件一:海南省近期发布的政审表样表和填写说明

附件二:北京市近期发布的政审表样表和填写说明

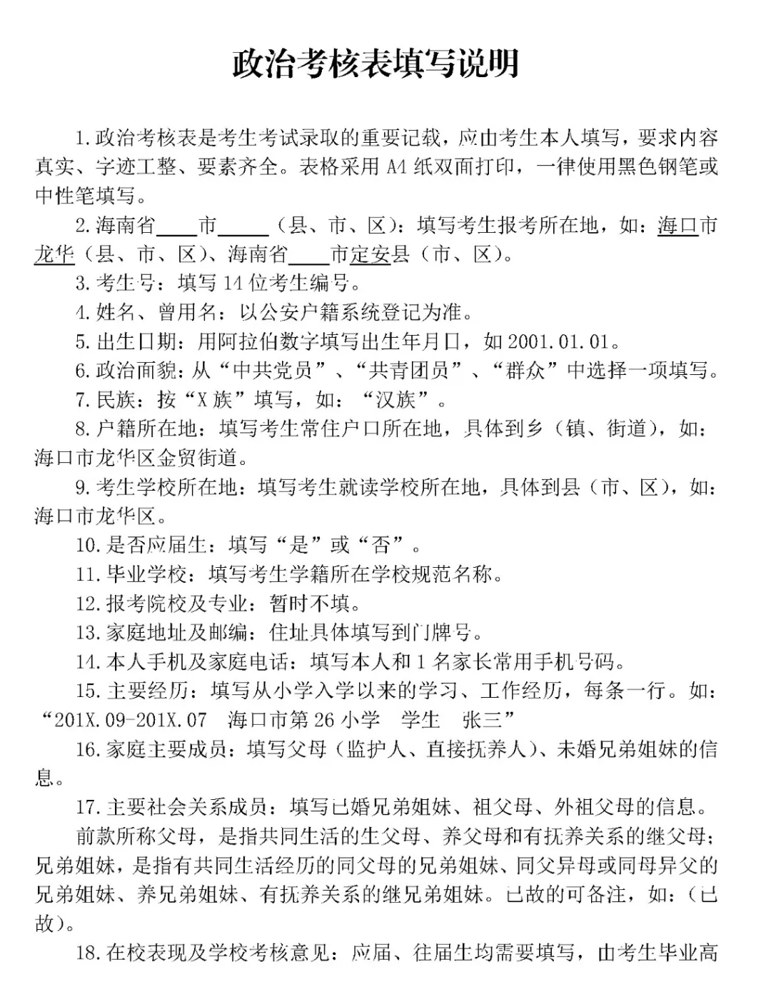
1.政治考核表是考生考试录取的重要记载,应由考生本人填写,一律使用黑色钢笔或中性笔填写,要求内容真实、字迹工整、要项齐全。表格采用A4纸双面打印。

2.    省(市、区)    县(市、区):填写考生报考所在地,如:“北京市顺义区”。

3.考生号:填写14位考生号。

4.姓名、曾用名:以公安户籍系统登记为准,不得采用同音字。

5.出生日期:按照“2000.01.13”格式填写。

6.政治面貌:从“中共党员、共青团员、群众”中选择填写。

7.民族:按照“X族”格式填写。

8.户籍所在地:填写常住户口所在省、市、县,如“北京市东城区”。

9.考生学校所在地:填写考生现就读学校所在省、市、县,如“北京市海淀区”。

10.是否应届生:填写“是”或“否”。

11.毕业学校:填写考生学籍所在学校。

12.家庭地址及邮编:家庭住址具体填写到门牌。

13.本人手机及家庭电话:填写考生常用手机号码、家庭固定电话号码(没有可不填)。

14.主要经历:按照本人经历逐条填写,每条一行,填写格式为“201X.09-201X.06   XX市XX小学  学生   证明人XXX”。

15.家庭主要成员:填写父母、同胞兄弟姐妹信息。

16.主要社会关系成员:填写祖父母、外祖父母信息。

17.考生在校表现及学校考核意见:应届、往届生均需填写,由考生毕业高中填写考核意见,并加盖行政印章。考生毕业学校不是在京院校,可由报名所在区高招办填写。

18.常住户口所在地公安派出所考核意见:由考生户籍所在地派出所填写,并加盖行政印章。

19.区人民武装部政治考核结论:由区人民武装部填写考核结论(政治考核合格或不合格),由政治考核负责人签字,并加盖行政印章。

20.照片:粘贴考生近期1寸、免冠、正面、红底彩色证件照。

平台集群 : 青岛网络广播电视台 - 爱青岛手机客户端